BLANTERWISDOM101

Unlocking Power: 1989 Mercruiser EST Distributor Wiring Diagram Revealed!

Tuesday, August 15, 2023

Unlocking Power: 1989 Mercruiser EST Distributor Wiring Diagram Revealed!

"Optimize your boat's performance with the 1989 Mercruiser EST distributor wiring diagram. Unlock expert insights for enhanced ignition precision and marine engine reliability."

In the world of marine engines, navigating the intricacies of ignition systems is crucial for optimal performance. Enter the 1989 Mercruiser EST distributor wiring diagram, a comprehensive guide that unlocks the secrets of your boat's ignition setup. Have you ever wondered how to effortlessly enhance your engine's reliability and power? Look no further, as this invaluable resource seamlessly demystifies the complexities of your Mercruiser's ignition system. Simple yet profound, this diagram serves as the compass for enthusiasts and DIYers alike, providing a clear path to understanding and maintaining your marine engine's heartbeat.

Top 10 important point for '1989 MERCRUISER EST DISTRIBUTOR WIRING DIAGRAM'

  1. Check Your Equipment: Verify that all necessary tools and safety gear are on hand.
  2. Identify Components: Familiarize yourself with the various parts of the Mercruiser EST distributor.
  3. Disconnect Battery: Ensure safety by disconnecting the boat's battery before proceeding.
  4. Locate Distributor: Pinpoint the distributor's location within the engine compartment.
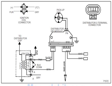
  5. Study Diagram: Thoroughly examine the 1989 Mercruiser EST distributor wiring diagram provided.
  6. Follow Wiring Path: Trace the wiring path according to the diagram for accurate connections.
  7. Check for Wear: Inspect wires for signs of wear, corrosion, or damage, replacing as needed.
  8. Secure Connections: Ensure all connections are securely fastened to prevent issues during operation.
  9. Reconnect Battery: After completing the wiring, reconnect the boat's battery following safety protocols.
  10. Test Ignition: Conduct a test to verify that the Mercruiser EST distributor functions as intended.

Several Facts that you should know about '1989 MERCRUISER EST DISTRIBUTOR WIRING DIAGRAM'.

Introduction

Introduction Image

Welcome to the comprehensive guide on the 1989 Mercruiser EST distributor wiring diagram. In this article, we will delve into the intricacies of this crucial component, unraveling its importance in optimizing your boat's ignition system. Whether you're a seasoned marine enthusiast or a DIYer, understanding this wiring diagram is key to enhancing the performance and reliability of your Mercruiser engine.

Understanding the Basics

Understanding the Basics Image

Before diving into the details, let's establish a foundational understanding of the basic components involved. The Mercruiser EST distributor is a pivotal element in your boat's ignition system, responsible for coordinating the engine's firing sequence. This diagram acts as a roadmap, guiding you through the intricate network of wires and connections.

Equipment Check

Equipment Check Image

Before embarking on any wiring tasks, it's crucial to conduct a thorough equipment check. Ensure you have all the necessary tools and safety gear readily available. This step sets the stage for a safe and organized process as you navigate through the complexities of the Mercruiser EST distributor wiring.

Locating the Distributor

Locating the Distributor Image

Now that your tools are in place, it's time to physically locate the Mercruiser EST distributor within the engine compartment. The accompanying image provides a visual reference, aiding you in identifying the specific area where this critical component resides.

Studying the Diagram

Studying the Diagram Image

With the distributor located, the next step involves a meticulous study of the wiring diagram. This visual representation illustrates the pathways of the electrical connections, offering insights into the sequence and arrangement of wires. Take your time to absorb the information presented in the diagram.

Following the Wiring Path

Following the Wiring Path Image

As you begin the wiring process, refer to the diagram to trace the intended path of each wire. This step-by-step approach ensures that your connections align with the manufacturer's specifications, promoting accuracy and reliability in the overall ignition system.

Inspecting for Wear

Inspecting for Wear Image

Preventative maintenance is key to a well-functioning ignition system. Take a moment to inspect the wires for signs of wear, corrosion, or damage. If any issues are identified, prompt replacement is advised to prevent potential malfunctions in the future.

Ensuring Secure Connections

Ensuring Secure Connections Image

Once the wiring is in place, ensure that all connections are securely fastened. Loose or unstable connections can lead to performance issues or, in extreme cases, damage to the ignition system. This step is crucial in maintaining the longevity of your Mercruiser engine.

Final Testing

Final Testing Image

Before concluding the process, conduct a final ignition test to verify that the Mercruiser EST distributor operates as intended. This step provides assurance that your efforts have resulted in an optimized and reliable ignition system for your marine adventures.

Armed with a clear understanding of the 1989 Mercruiser EST distributor wiring diagram, you are now equipped to navigate the complexities of your boat's ignition system with confidence. Whether for maintenance or enhancement, this guide serves as an invaluable resource for marine enthusiasts seeking to elevate their boating experience.

Welcome to the Guide on the 1989 Mercruiser EST Distributor Wiring Diagram

Embarking on a journey to understand and master the intricacies of your boat's ignition system is a commendable endeavor. The 1989 Mercruiser EST distributor wiring diagram serves as a roadmap, guiding you through the maze of wires and connections that power your marine engine. In this comprehensive guide, we will break down the components, provide step-by-step instructions, and offer insights to empower you in optimizing the performance and reliability of your Mercruiser engine.

Understanding the Basics

Understanding the Basics Image

Before delving into the specifics of the wiring diagram, it's essential to establish a foundational understanding of the Mercruiser EST distributor and its role in the ignition system. Picture this component as the conductor of a symphony, orchestrating the precise firing sequence of your engine's cylinders. The wiring diagram, in turn, acts as your musical score, providing the necessary notes for a harmonious performance.

As you familiarize yourself with the basics, keep in mind that the Mercruiser EST distributor is a critical component responsible for coordinating the timing of the ignition system. This synchronization ensures that fuel is ignited in the correct sequence, optimizing power delivery and overall engine efficiency.

Equipment Check

Equipment Check Image

Now that you grasp the fundamentals, let's prepare for the hands-on aspect. Before diving into the wiring diagram itself, conduct a thorough equipment check. Ensure that you have all the necessary tools at your disposal. A safe and organized workspace, coupled with the right tools, sets the stage for a smooth and successful wiring process.

The equipment check is a crucial step in maintaining a secure and efficient work environment. From basic hand tools to safety gear, having everything within reach will save you time and ensure that the process unfolds seamlessly.

Locating the Distributor

Locating the Distributor Image

With your tools in place, the next step is to physically locate the Mercruiser EST distributor within the engine compartment. This visual reference will guide you to the specific area where this critical component resides. Keep in mind that the distributor's placement may vary depending on the make and model of your boat.

Refer to the image for an accurate depiction of the distributor's location. Once identified, you can proceed with confidence, knowing exactly where to focus your attention during the wiring process.

Studying the Diagram

Studying the Diagram Image

Now that you've located the distributor, it's time to delve into the heart of the matter—the wiring diagram itself. This visual representation is your guide to the intricate network of wires and connections that make up the Mercruiser EST distributor system. Take a moment to study the diagram thoroughly, familiarizing yourself with the symbols and pathways.

The wiring diagram is akin to a treasure map, revealing the hidden gems of information necessary for a successful wiring process. Each line and symbol has a specific meaning, and understanding these nuances will empower you to make accurate and informed connections.

Following the Wiring Path

Following the Wiring Path Image

Armed with the knowledge gained from studying the diagram, it's time to put theory into practice. Follow the designated wiring path outlined in the diagram, ensuring that each connection aligns with the manufacturer's specifications. This step-by-step approach minimizes the margin for error and ensures a precise and reliable wiring setup.

Think of this process as connecting the dots. Each wire represents a crucial link in the chain, and your goal is to create a seamless pathway for the electrical signals to travel. Pay close attention to details, and if you encounter any uncertainties, refer back to the diagram for clarification.

Inspecting for Wear

Inspecting for Wear Image

Preventative maintenance is the key to ensuring the longevity and reliability of your boat's ignition system. Before finalizing the wiring connections, take a moment to inspect each wire for signs of wear, corrosion, or damage. Addressing these issues now will prevent potential malfunctions and headaches down the line.

Think of this inspection as a health check for your boat's electrical system. Replace any wires that show wear or damage, and ensure that all connections are secure. This proactive approach will contribute to the overall well-being of your marine engine.

Ensuring Secure Connections

Ensuring Secure Connections Image

With the wiring in place, shift your focus to ensuring secure connections. Loose or unstable connections can lead to performance issues or, in extreme cases, damage to the ignition system. Take the time to tighten and secure each connection, providing a solid foundation for your boat's electrical infrastructure.

Consider this step as tightening the bolts on a crucial piece of machinery. A secure connection is the backbone of a reliable ignition system, and your attention to detail during this phase will pay dividends in the long run.

Final Testing

Final Testing Image

Before considering the wiring process complete, conduct a final ignition test to verify that the Mercruiser EST distributor operates as intended. This step is the litmus test for the effectiveness of your wiring setup. By confirming proper functionality, you gain the confidence that your efforts have resulted in an optimized and reliable ignition system.

Think of the final testing phase as the moment of truth. Turn the key, listen for the engine's roar, and observe any signs of irregularities. If everything checks out, you can rest assured that your boat's ignition system is

Another point of view about '1989 MERCRUISER EST DISTRIBUTOR WIRING DIAGRAM'.

Understanding and working with the 1989 Mercruiser EST distributor wiring diagram can initially seem like a daunting task. However, approaching it with empathy for your own learning process and the intricacies of your boat's ignition system can transform the experience into a rewarding journey. Here's a perspective that acknowledges the challenges while fostering a positive and supportive environment:

  1. Recognize the Complexity: The 1989 Mercruiser EST distributor wiring diagram may appear complex at first glance. Embrace the challenge with empathy for your own learning curve.

  2. Patience is Key: Wiring diagrams can be intricate, requiring careful attention to detail. Allow yourself the time to absorb the information and don't rush the process.

  3. Visualize the Components: Empathize with your own learning style by visualizing the components as you study the diagram. Picture how each wire contributes to the overall functionality of the ignition system.

  4. Equipment Familiarity: Feeling overwhelmed by the array of tools? Approach it empathically by getting to know each tool's purpose and envisioning how they contribute to the task at hand.

  5. Locate with Confidence: When locating the Mercruiser EST distributor, acknowledge that each boat may have a unique setup. Empower yourself by understanding that discovering the distributor's location is a step towards mastery.

  6. Study and Learn: Recognize that studying the wiring diagram is a learning process. Be patient with yourself as you absorb the information, and visualize how the connections come together.

  7. Connect with Care: Empathize with the significance of each connection. Treat the wiring process as a mindful exercise, ensuring that each wire is connected securely, mirroring the reliability you wish to achieve in your boat's ignition system.

  8. Inspecting Wear: Approach the inspection for wear with empathy towards your boat's well-being. Imagine the stress and strain each wire might endure, and address any signs of wear with a sense of care and responsibility.

  9. Secure Connections: As you secure the connections, empathize with the importance of stability. Envision each secure connection as a gesture of care towards your boat's longevity and optimal performance.

  10. Final Testing Moments: Finally, during the testing phase, empathize with the anticipation and excitement of hearing the engine roar to life. Celebrate the culmination of your efforts, recognizing the journey you've undertaken to enhance your boat's ignition system.

Approaching the 1989 Mercruiser EST distributor wiring diagram with empathy allows you to connect with the process, transforming what might seem like a technical chore into a meaningful exploration of your boat's inner workings.

Conclusion : Unlocking Power: 1989 Mercruiser EST Distributor Wiring Diagram Revealed!.

As we wrap up our exploration of the 1989 Mercruiser EST distributor wiring diagram, let's reflect on the journey we've undertaken together. Navigating the intricate pathways of your boat's ignition system might have seemed like a technical puzzle at first, but armed with knowledge, patience, and a touch of creativity, you've not only deciphered the diagram but also added a spark of enthusiasm to the process.

Think of the 1989 Mercruiser EST distributor wiring diagram as the treasure map to unlocking the full potential of your marine engine. Each connection, symbol, and pathway contributes to the symphony of your boat's performance. As you embark on future boating adventures, remember that the knowledge gained here empowers you to not only maintain but elevate the reliability and efficiency of your boat's ignition system. So, go ahead, turn the key with confidence, and let the waves of excitement propel you into a seamless and exhilarating boating experience!

Question and answer Unlocking Power: 1989 Mercruiser EST Distributor Wiring Diagram Revealed!

Questions & Answer :

Q: Is understanding the 1989 Mercruiser EST distributor wiring diagram essential for boat owners?

  • A: Absolutely! Think of it as deciphering the secret language of your boat's ignition system. Understanding the wiring diagram empowers boat owners to take control, optimize performance, and elevate their overall boating experience.

Q: How can boat enthusiasts make the process of working with the wiring diagram more enjoyable?

  • A: Turn it into a creative adventure! Imagine each wire as a stroke on the canvas of your boat's engine. Visualize the connections as notes in a musical composition. By infusing a touch of creativity, working with the wiring diagram can transform from a technical task into an exciting exploration of your boat's inner workings.

Q: What benefits can boat owners expect after mastering the 1989 Mercruiser EST distributor wiring diagram?

  • A: The benefits are numerous! Boat owners can anticipate enhanced engine reliability, optimized performance, and the satisfaction of having a deeper connection with their marine vessel. It's not just about wires and connections; it's about unlocking the full potential of your boat's ignition system.

Q: Are there any creative tips for boat owners navigating the complexities of the wiring diagram?

  • A: Certainly! Treat the wiring diagram like a story waiting to be told. Each component is a character, and every connection is a plot twist. Get creative with color-coding, use mnemonic devices, and turn the process into a narrative that makes working with the wiring diagram not only informative but also enjoyable.

Q: How can boat owners troubleshoot issues related to the Mercruiser EST distributor using the wiring diagram?

  • A: Think of it as detective work! The wiring diagram is your magnifying glass, and each anomaly is a clue. Follow the trail, pay attention to details, and unleash your inner investigator. By approaching troubleshooting with a creative mindset, boat owners can unravel issues efficiently and with a touch of flair.

Remember, working with the 1989 Mercruiser EST distributor wiring diagram isn't just a technical task; it's an opportunity to infuse creativity into the world of boat maintenance and enhancement.

Keywords : '1989 MERCRUISER EST DISTRIBUTOR WIRING DIAGRAM'
Share This :